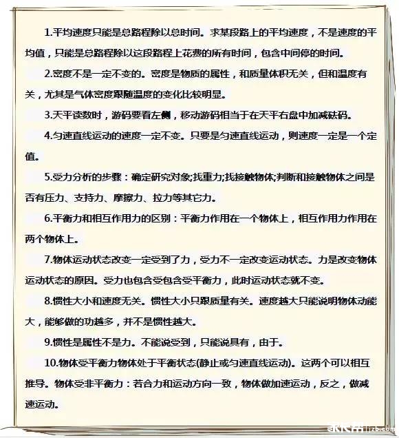
论坛九游会九游会官网登录入口网页官网登录入口网页首页>>精华汇总>>初中顶级物理教师总结了一份易错 ...
|
|
九游会官网登录入口网页的技术支持:
|







